找回密码
 注册

QQ登录

只需一步,快速开始

搜索
查看: 11|回复: 1

[资讯] 杭州亚运会篮球项目中国队名单公布,你怎么看?

[复制链接]
  • 打卡等级:功行圆满
  • 打卡总天数:764
发表于 2023-9-5 09:08 | 显示全部楼层 |阅读模式

马上注册,查看更多内容,享用更多功能,让你轻松玩转社区。

您需要 登录 才可以下载或查看,没有账号?注册

×

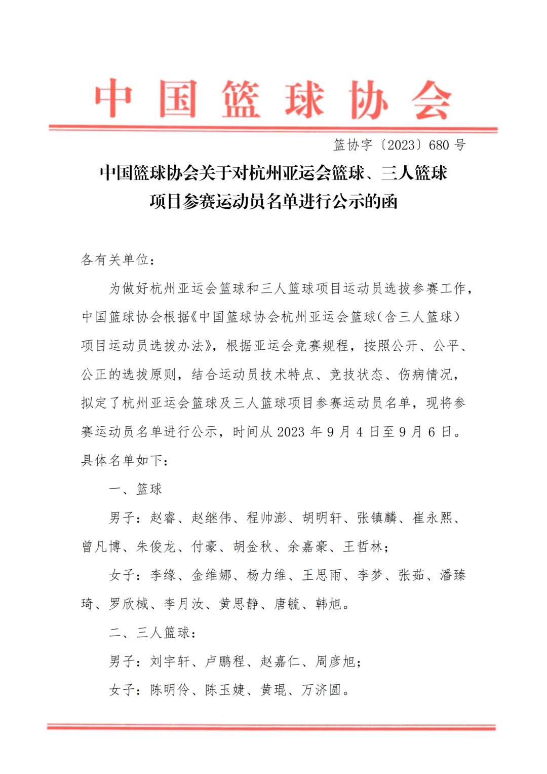
4日,中国篮协网站发布《中国篮球协会关于对杭州亚运会篮球项目参赛运动员名单进行公示的函》。声明称,根据亚运会竞赛规程,结合运动员技术特点、竞技状态、伤病情况,拟定了杭州亚运会篮球及三人篮球项目参赛运动员名单。

  2018年雅加达亚运会,中国男篮和女篮均摘得冠军。

  本次公布的中国男篮12人大名单为:赵睿、赵继伟、程帅澎、胡明轩、张镇麟、崔永熙、曾凡博、朱俊龙、付豪、胡金秋、余嘉豪、王哲林。


                               
登录/注册后可看大图

图片来源:中国篮球协会

  在8月末打响的2023年男篮世界杯中,中国队以1胜4负的战绩最终位列第29位,不仅无缘“直通巴黎”,且失去了参加落选赛的资格,继缺席东京奥运会后,又无缘巴黎奥运会。

  此次公布的亚运会名单中,球队补充了曾凡博、程帅澎、余嘉豪等人,他们夏天也曾跟随中国男篮集训队备战世界杯。

  李凯尔、周鹏以及在世界杯中受伤的周琦不会随队征战杭州亚运会。

  中国女篮出战亚运会的12人名单也同时公布:李缘、金维娜、杨力维、王思雨、李梦、张茹、潘臻琦、罗欣棫、李月汝、黄思静、唐毓、韩旭。

  相较此前亚洲杯夺冠阵容,李月汝、黄思静等主力相继回归。在亚洲杯中发挥出色的两位年轻队员罗欣棫、唐毓,此次依旧随队出征。


                               
登录/注册后可看大图

图片来源:中国篮球之队微博

  为备战亚运会,中国女篮近日与澳大利亚女篮进行了系列热身赛,改善球队在攻防两端存在的问题。

  此外,三人篮球方面,中国男队名单为刘宇轩、卢鹏程、赵嘉仁、周彦旭;女队名单由陈明伶、陈玉婕、黄琨、万济圆组成。(完)


  • 打卡等级:功行圆满
  • 打卡总天数:767
发表于 2023-9-5 12:07 | 显示全部楼层
感谢分享杭州亚运会中国男篮12人大名单
回复 支持 反对

使用道具 举报

您需要登录后才可以回帖 登录 | 注册

本版积分规则

文字版|手机版|小黑屋|RSS|举报不良信息|精睿论坛 ( 鄂ICP备07005250号-1 )|网站地图

GMT+8, 2026-4-2 07:06 , Processed in 0.166159 second(s), 5 queries , Redis On.

Powered by Discuz! X3.5

© 2001-2026 Discuz! Team.

快速回复 返回顶部 返回列表