找回密码
 注册

QQ登录

只需一步,快速开始

搜索
查看: 12|回复: 1

[足球] “千疮百孔、体无完肤”,中国足球到底怎么了?

[复制链接]
  • 打卡等级:功行圆满
  • 打卡总天数:748
发表于 2022-12-28 10:11 | 显示全部楼层 |阅读模式

马上注册,查看更多内容,享用更多功能,让你轻松玩转社区。

您需要 登录 才可以下载或查看,没有账号?注册

×

世界杯落幕了,迅速顶上的中国足球无缝衔接。可衔接的内容不是比赛本身,而是场外的喧嚣。

  生活回到了平常,足球也一样。品味完足球最好的样子,回过头来,我们还是得继续面对低谷中的中国足球。

  当然,也可以选择不面对,但现实总会让你不得不面对。


                               
登录/注册后可看大图

  就比如今天凌晨,武汉三镇足球俱乐部发表了一篇“檄文”。再比如曾经风光无限的亚冠冠军、“八冠王”广州队降级了。

  先说武汉三镇这篇引爆关注的声明吧,其中不乏诸如“无形之手在操纵” “可以不夺冠但要公平” “毫不妥协地与黑暗势力斗争”等严厉措辞。

  愤怒的文字,给近期本就焦头烂额的中国足球又添了一把火。


                               
登录/注册后可看大图

  声明说“当下的中国足球可谓多事之秋”,而此刻确实还不能说孰对孰错。毕竟如果真有“无形的手”和“黑暗势力”在操纵,那么武汉三镇俱乐部的抗争就是有意义的。

  倘若不存在,那这段言论恐怕会令俱乐部付出不小的代价。这还要看之后中国足协和中足联筹备组如何回应。

  但考虑到武汉三镇俱乐部言辞之激烈,他们不会不知道如此行事的后果,所以应该也是深思熟虑后的决定。


                               
登录/注册后可看大图

武汉三镇(蓝)在中超比赛中。 张浪 摄

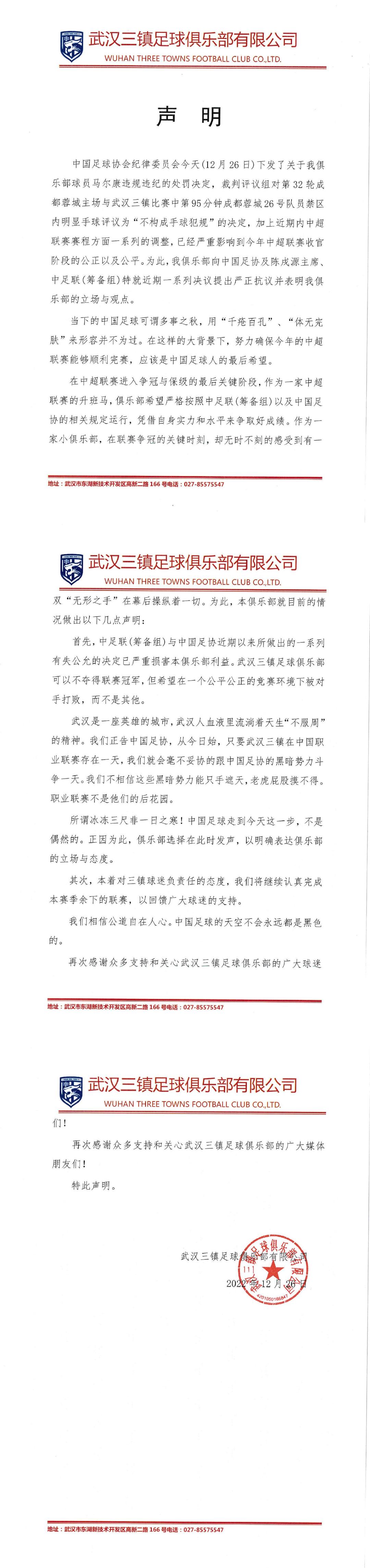
  这篇声明中明确写道:“中国足球协会纪律委员会今天(12月26日)下发了关于我俱乐部球员马尔康违规违纪的处罚决定,裁判评议组对第32轮成都蓉城主场与武汉三镇比赛中第95分钟成都蓉城26号队员禁区内明显手球评议为“不构成手球犯规”的决定,加上近期内中超联赛赛程方面一系列的调整,已经严重影响到今年中超联赛收官阶段的公正以及公平。”

  所以武汉三镇这么做的主要缘由集中于三点:一是对于外援马尔康禁赛一场的处罚,二是针对与成都蓉城队比赛疑似手球没有判罚,最后一个则是近期赛程的调整。

  对于正和山东泰山队上演争冠最后阶段争夺的武汉三镇来说,这三点确实极为不利。马尔康是球队的当家射手,这赛季已经在中超打进27球。

  根据中国足协此前的处罚公告,马尔康赛后退场过程中用脚踢坏赛事入场拱门,被停赛一场。本赛季首轮比赛中,上海海港球员徐新脚踹球场玻璃门,同样被罚停赛一场,这个处罚争议不大。


                               
登录/注册后可看大图

马尔康(蓝)在比赛中。张浪 摄

  对于与成都蓉城比赛中疑似点球未判,确实存在一定的争议,比赛中没有镜头足够清楚地显示到底是否为禁区内手球犯规。

  值得一提的是,那场比赛是成都蓉城队首次在凤凰山专业足球场出战。然而硬件设施得到提升的同时,在转播等软实力上,还有太多亟待加强的地方。

  至于最后一点,在倒数第二轮的节点上,山东泰山对手弃权,而武汉三镇则要在缺少当家前锋的情况下死磕实力不俗的浙江队,确实显得有些不公平。但最近中超球队普遍遇到相关情况,确实有些无奈。


                               
登录/注册后可看大图

武汉三镇(蓝)在与成都蓉城的比赛中。张浪 摄

  武汉三镇的声明中,也提到中国足球的现状——“千疮百孔”、“体无完肤”。这个说法,倒也贴合现实。

  3天前,中央纪委国家监察网站刊登《广东省第十六届运动会男子足球乙A(U15)组决赛假球事件问责情况通报》,中国足协也对此作出行业处罚,多人被问责。


                               
登录/注册后可看大图

  而在世界杯激战正酣之时,曾率领国足冲击卡塔尔世界杯的前主帅李铁却因涉嫌严重违法,接受中央纪委国家监委驻国家体育总局纪检监察组和湖北省监委监察调查。

  这都让低谷的中国足球,形象一跌再跌。

  恰巧就在今天,本赛季三支降级球队尘埃落定。李铁曾经留下过足迹的广州队、武汉长江、河北队集体降级,着实讽刺又令人唏嘘。


时任中国国家男子足球队主教练李铁在训练场上规划训练。 中新社记者 陈骥旻 摄

  尤其广州队,曾经在中国足坛乃至亚洲赛场是何等风光的存在。

  2010年,广州队的投资方恒大集团介入足球之后,掀起了中国足球的“金元风暴”。

  他们在2013年、2015年连续两次夺得亚冠冠军,8次夺得中超冠军。云集了保利尼奥、塔利斯卡等顶级外援,郑智、黄博文、冯潇霆等国内顶级球员,包括里皮、斯科拉里等国际名帅。

  然而随着广州队投资方恒大出现经营问题,这个足球帝国迅速坍塌,大量球员出走后,倒是实现了鼎盛时期喊出的“全华班”。以一批本土青年军出战的广州队,目前3胜8平22负,提前一轮黯然降级……


                               
登录/注册后可看大图

资料图:广州队获得中超冠军。张亨伟 摄

  中国足球为何发展成今天这样?

  中国足球想要更好地发展,太多痼疾必须被整肃了。

  当下乱象不断的中国足球,需要对足球运动本身多一些敬畏和尊重。

  尤其当中国足球已经如此严重地青黄不接之时,还依旧把魔爪伸向青少年,就更加十恶不赦。

  在中国足球的寒冬时刻,需要更多的公心,也需要行业内的从业者抱团取暖,否则何来春暖花开?(记者 卞立群)


  • 打卡等级:已臻大成
  • 打卡总天数:715
发表于 2022-12-28 15:36 | 显示全部楼层
感谢分享
回复 支持 反对

使用道具 举报

您需要登录后才可以回帖 登录 | 注册

本版积分规则

文字版|手机版|小黑屋|RSS|举报不良信息|精睿论坛 ( 鄂ICP备07005250号-1 )|网站地图

GMT+8, 2026-3-17 04:51 , Processed in 0.132753 second(s), 5 queries , Redis On.

Powered by Discuz! X3.5

© 2001-2026 Discuz! Team.

快速回复 返回顶部 返回列表