找回密码
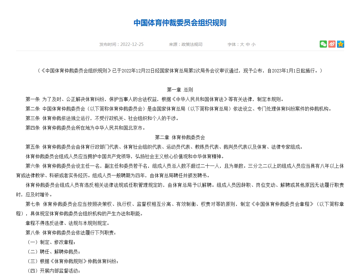
 注册

QQ登录

只需一步,快速开始

搜索
查看: 12|回复: 1

[资讯] 《体育仲裁规则》发布 将于2023年1月1日起施行

[复制链接]
  • 打卡等级:功行圆满
  • 打卡总天数:748
发表于 2022-12-27 10:40 | 显示全部楼层 |阅读模式

马上注册,查看更多内容,享用更多功能,让你轻松玩转社区。

您需要 登录 才可以下载或查看,没有账号?注册

×

近日国家体育总局网站发布《体育仲裁规则》和《中国体育仲裁委员会组织规则》,两项规则将于2023年1月1日起施行。


                               
登录/注册后可看大图

图片来源:国家体育总局网站截图

  根据《中国体育仲裁委员会组织规则》显示,中国体育仲裁委员会(以下简称体育仲裁委员会)是由国家体育总局(以下简称体育总局)依法设立、专门处理体育纠纷案件的仲裁机构。体育仲裁委员会由体育行政部门代表、体育社会组织代表、运动员代表、教练员代表、裁判员代表以及体育、法律专家组成。

  《体育仲裁规则》规定,体育仲裁委员会受理下列案件:

  (一)对体育社会组织、运动员管理单位、体育赛事活动组织者按照兴奋剂管理或者其他管理规定作出的取消参赛资格、取消比赛成绩、禁赛等处理决定不服发生的纠纷;

  (二)因运动员注册、交流发生的纠纷;

  (三)在竞技体育活动中发生的其他纠纷。

  《中华人民共和国仲裁法》规定的可仲裁纠纷和《中华人民共和国劳动争议调解仲裁法》规定的劳动争议,不属于体育仲裁范围。

  据介绍,体育仲裁委员会仲裁员应当公道正派并符合下列条件之一:

  (一)律师执业满八年;

  (二)曾任法官满八年;

  (三)通过国家统一法律职业资格考试取得法律职业资格,从事仲裁工作满八年;

  (四)从事法学、体育学研究或者教学工作并具有高级职称;

  (五)具有法律知识且从事体育实务满八年。


                               
登录/注册后可看大图

图片来源:国家体育总局网站截图

  此外,发生在重大体育赛事活动期间或开幕式前十日内,需要即时处理的体育赛事活动纠纷,适用体育仲裁特别程序规则。

  而与反兴奋剂有关的体育仲裁中,应至少有一名反兴奋剂仲裁员,且有一名具有法学背景或法律专业经验的仲裁员。


  • 打卡等级:已臻大成
  • 打卡总天数:715
发表于 2022-12-27 11:41 | 显示全部楼层
感谢分享
回复 支持 反对

使用道具 举报

您需要登录后才可以回帖 登录 | 注册

本版积分规则

文字版|手机版|小黑屋|RSS|举报不良信息|精睿论坛 ( 鄂ICP备07005250号-1 )|网站地图

GMT+8, 2026-3-17 04:50 , Processed in 0.123739 second(s), 5 queries , Redis On.

Powered by Discuz! X3.5

© 2001-2026 Discuz! Team.

快速回复 返回顶部 返回列表