找回密码
 注册

QQ登录

只需一步,快速开始

搜索
查看: 13|回复: 1

[足球] 足协:山东队官员辱骂裁判员停赛6场罚款6万元

[复制链接]
  • 打卡等级:功行圆满
  • 打卡总天数:748
发表于 2022-12-27 10:39 | 显示全部楼层 |阅读模式

马上注册,查看更多内容,享用更多功能,让你轻松玩转社区。

您需要 登录 才可以下载或查看,没有账号?注册

×

26日,中国足协网站发布两条处罚决定。山东泰山足球俱乐部队官员矫喆因指责、辱骂裁判员,被禁止进入比赛体育场6场、罚款人民币6万元。此外,武汉队球员马尔康因赛后用脚踢坏赛事入场拱门,被停赛1场、罚款人民币1万元。


                               
登录/注册后可看大图

图片来源:中国足协网站

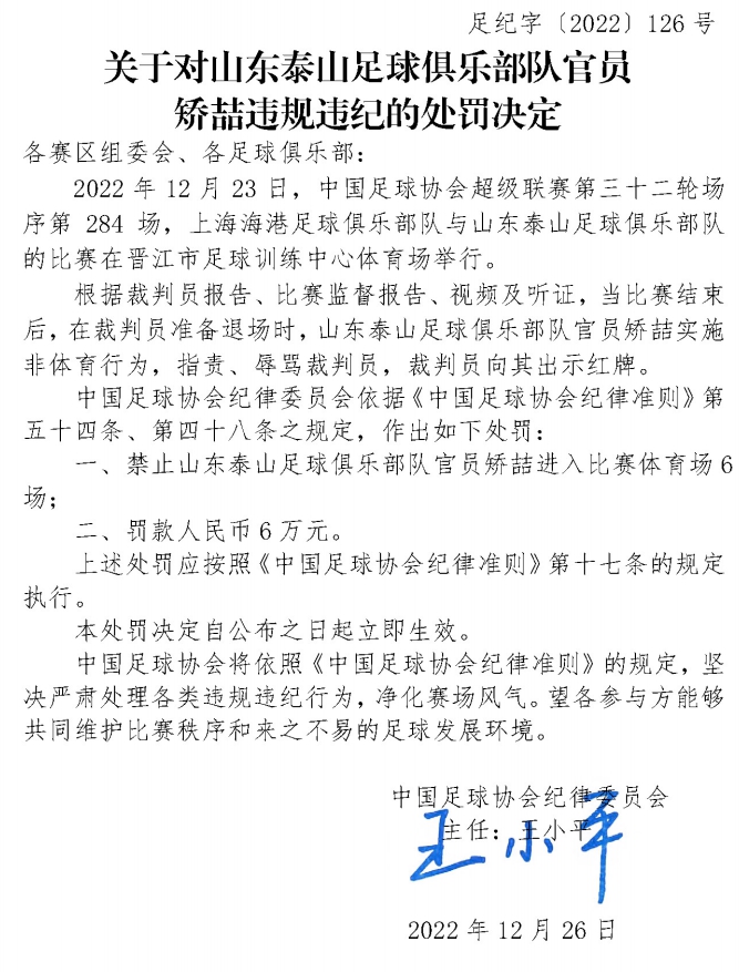
  2022年12月23日,中国足球协会超级联赛第三十二轮场序第284场,上海海港足球俱乐部队与山东泰山足球俱乐部队的比赛在晋江市足球训练中心体育场举行。

  根据裁判员报告、比赛监督报告、视频及听证,当比赛结束后,在裁判员准备退场时,山东泰山足球俱乐部队官员矫喆实施非体育行为,指责、辱骂裁判员,裁判员向其出示红牌。

  中国足球协会纪律委员会依据《中国足球协会纪律准则》第五十四条、第四十八条之规定,作出如下处罚:

  一、禁止山东泰山足球俱乐部队官员矫喆进入比赛体育场6场;

  二、罚款人民币6万元。


                               
登录/注册后可看大图

图片来源:中国足协网站

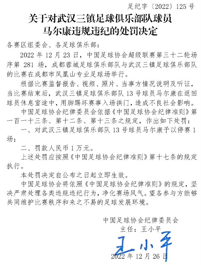
  2022年12月23日,中国足球协会超级联赛第三十二轮场序第281场,成都蓉城足球俱乐部队与武汉三镇足球俱乐部队的比赛在成都市凤凰山专业足球场举行。

  根据比赛监督报告、视频、照片、当事方情况说明及听证,当比赛结束后,武汉三镇足球俱乐部队13号球员马尔康在返回球员休息室途中,用脚踢坏赛事入场拱门,造成不良社会影响。

  中国足球协会纪律委员会依据《中国足球协会纪律准则》第一百一十三条、第十二条、第十三条之规定,作出如下处罚:

  一、对武汉三镇足球俱乐部队13号球员马尔康予以停赛1场;

  二、罚款人民币1万元。


  • 打卡等级:功行圆满
  • 打卡总天数:751
发表于 2022-12-27 15:06 | 显示全部楼层
看看新闻,感谢分享
回复 支持 反对

使用道具 举报

您需要登录后才可以回帖 登录 | 注册

本版积分规则

文字版|手机版|小黑屋|RSS|举报不良信息|精睿论坛 ( 鄂ICP备07005250号-1 )|网站地图

GMT+8, 2026-3-17 04:50 , Processed in 0.142109 second(s), 5 queries , Redis On.

Powered by Discuz! X3.5

© 2001-2026 Discuz! Team.

快速回复 返回顶部 返回列表