夜间模式 切换到宽版

 找回密码
 注册

QQ登录

只需一步,快速开始

搜索
查看: 13|回复: 0

[足球] 足协开59万元巨额罚单 深圳队5名官员禁入比赛场

[复制链接]
  • 打卡等级:功行圆满
  • 打卡总天数:791
发表于 2022-6-29 09:54 | 显示全部楼层 |阅读模式

马上注册,查看更多内容,享用更多功能,让你轻松玩转社区。

您需要 登录 才可以下载或查看,没有账号?注册

×
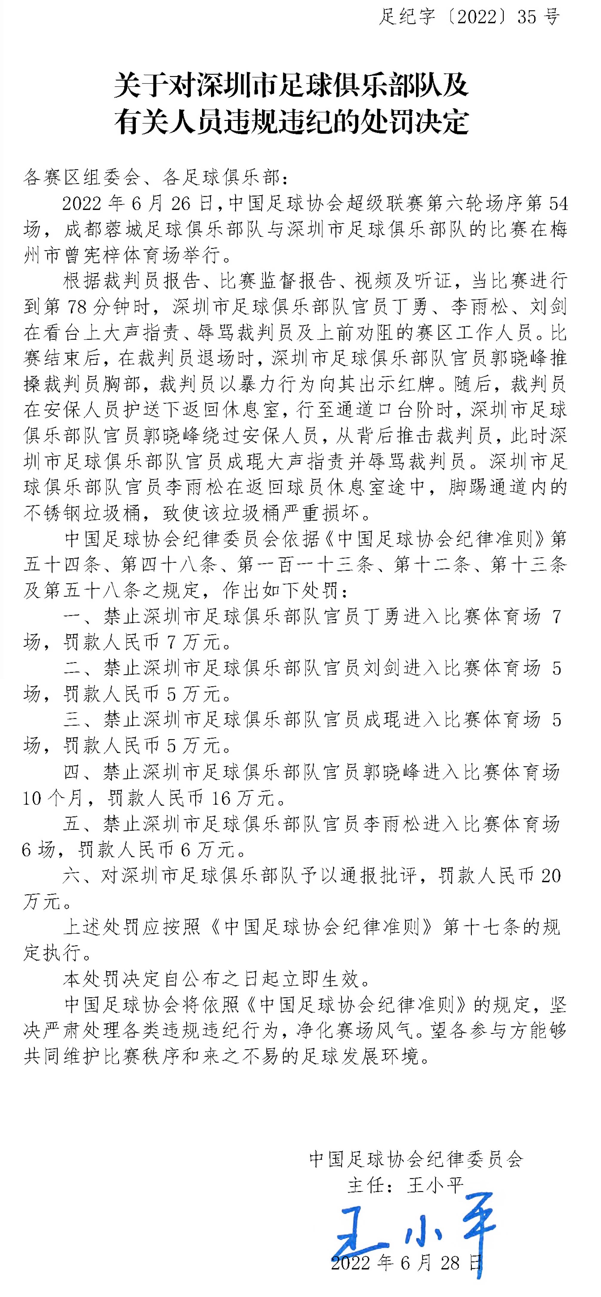
电 28日晚,中国足协网站发布处罚决定,对中超深圳市足球俱乐部5名官员做出不同程度禁止进入比赛体育场的处罚,其中最长达10个月,并共计罚款59万。

                               
登录/注册后可看大图

处罚决定。图片来源:中国足协网站。
  处罚决定显示,深圳队官员丁勇、李雨松、刘剑在看台上指责、辱骂裁判员和上前劝阻的赛区工作人员。
  比赛结束后,深圳队官员郭晓峰推搡裁判员胸部,并绕过安保人员从背后推击裁判员。此时深圳队官员成琨大声指责并辱骂裁判员。深圳队官员李雨松在返回球员休息室途中,脚踢通道内的不锈钢垃圾桶,致使该垃圾桶严重损坏。
  根据处罚决定,禁止深圳队官员丁勇进入比赛体育场7场,罚款人民币7万元;分别禁止深圳队官员刘剑和成琨进入比赛体育场5场,罚款人民币5万元;禁止深圳队官员郭晓峰进入比赛体育场10个月,罚款人民币16万元;禁止深圳队官员李雨松进入比赛体育场6场,罚款人民币6万元;对深圳队予以通报批评,罚款人民币20万元。(完)

您需要登录后才可以回帖 登录 | 注册

本版积分规则

文字版|手机版|小黑屋|RSS|举报不良信息|精睿论坛 ( 鄂ICP备07005250号-1 )|网站地图

GMT+8, 2026-4-28 12:09 , Processed in 0.165973 second(s), 5 queries , Redis On.

Powered by Discuz! X3.5

© 2001-2026 Discuz! Team.

快速回复 返回顶部 返回列表