夜间模式 切换到宽版

 找回密码
 注册

QQ登录

只需一步,快速开始

搜索
查看: 17|回复: 0

[资讯] 中国足协:郑铮实施暴力行为 停赛4场、罚款4万

[复制链接]
  • 打卡等级:功行圆满
  • 打卡总天数:790
发表于 2022-6-10 17:21 | 显示全部楼层 |阅读模式

马上注册,查看更多内容,享用更多功能,让你轻松玩转社区。

您需要 登录 才可以下载或查看,没有账号?注册

×
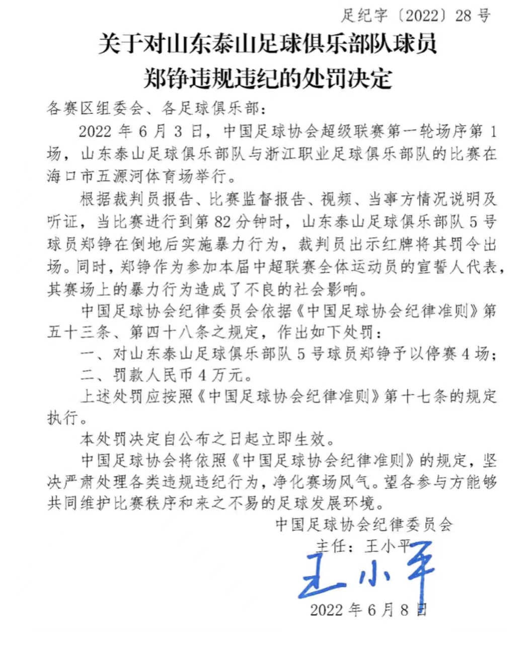
电 6月9日,中国足协网站公布了对山东泰山球员郑铮的处罚决定。郑铮因在与浙江队比赛中实施暴力行为,造成不良社会影响,被停赛四场,处罚金四万元。

                               
登录/注册后可看大图

  6月3日,中国足球协会超级联賽第一轮场序第1场,山东泰山与浙江队的比赛在海口市五源河体育场举行。根据裁判员报告、比賽监督报告、视频、当事方情况说明及听证,当比赛进行到第82分钟时,山东泰山足球俱乐部队球员郑铮在倒地后实施暴力行为,裁判员出示红牌将其罚令出场。
  同时,郑铮作为参加本届中超联赛全体运动员的宣誓人代表,其赛场上的暴力行为造成了不良的社会影响。中国足球协会纪律委员会依据《中国足球协会纪律准则》第五十三条、第四十八条之规定, 对郑铮予以停赛4场,罚款人民币4万元的处罚。

                               
登录/注册后可看大图

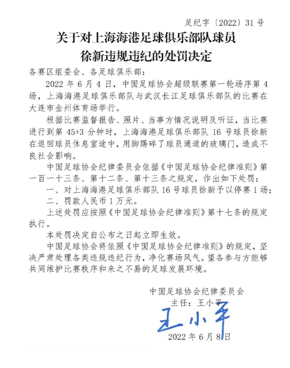
  此外,中国足协还公布了对上海海港球员徐新的处罚决定。在上海海港与武汉长江队的比赛中,徐新在返回球员休息室途中,用脚踢碎了球员通道的玻璃门,造成不良社会影响。中国足球协会纪律委员会依据《中国足球协会纪律准则》第一百一十三条、第十二条、第十三条之规定, 对徐新予以停赛1场,罚款人民币1万元的处罚。(完)

您需要登录后才可以回帖 登录 | 注册

本版积分规则

文字版|手机版|小黑屋|RSS|举报不良信息|精睿论坛 ( 鄂ICP备07005250号-1 )|网站地图

GMT+8, 2026-4-27 19:22 , Processed in 0.123824 second(s), 4 queries , Redis On.

Powered by Discuz! X3.5

© 2001-2026 Discuz! Team.

快速回复 返回顶部 返回列表